你的位置:开云·kaiyun体育(中国)官方网站 登录入口 > 新闻 > 开云体育助您挖掘后劲主题契机! 11月17日晚-开云·kaiyun体育(中国)官方网站 登录入口
开云体育助您挖掘后劲主题契机! 11月17日晚-开云·kaiyun体育(中国)官方网站 登录入口
时间:2025-11-18 12:15 点击:50 次
炒股就看金麒麟分析师研报开云体育,巨擘,专科,实时,全面,助您挖掘后劲主题契机!
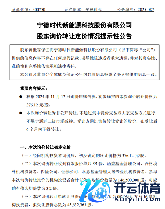
11月17日晚,宁德期间(300750)公告称,左证2025年11月17日询价申购情况,初步细则的本次询价转让价钱为376.12元/股。本次询价转让拟转让股份已获全额认购,初步细则受让方为16家机构投资者,拟受让股份总和为45632363股。
宁德期间当天收盘价为390.78元/股,这次询价转让价钱较收盘价折价约3.75%。
宁德期间暗示,本次询价转让为非公开转让,欠亨过市欢竞价来往或巨额来往形势进行,不属于通过二级阛阓减抓。受让方通过询价转让受让的股份,在受让后6个月内不得转让。
据公告,本次询价转让收到灵验报价单共55份,涵盖基金处罚公司、及格境外机构投资者、保障公司、证券公司、私募基金处罚东说念主等专科机构投资者。参与本次询价转让报价的机构投资者共计灵验认购股份数目为146500000股,对应的灵验认购倍数为3.2倍。
11月14日晚,宁德期间公告称,公司进犯激动、和洽独创东说念主黄世霖因自己资金需求,拟通过询价转让形势出让公司4563.24万股股份,占公司总股本的1%。(详见此前报说念《百亿级减抓!宁德期间独创激动拟询价转让》)
以本次初步细则的询价转让价钱376.12元/股盘算推算,上述股份转让价钱达171.63亿元。
海量资讯、精确解读,尽在新浪财经APP
职守裁剪:杨红卜 开云体育
- 云开体育凤凰股份等多股涨停;黄金再窜改高-开云·kaiyun体育(中国)官方网站 登录入口 (2025-12-08)
- 开云体育传统政务不停面貌存在诸多局限-开云·kaiyun体育(中国)官方网站 登录入口 (2025-12-08)
- 开云体育为更好地打造参会体验-开云·kaiyun体育(中国)官方网站 登录入口 (2025-12-08)
- 体育游戏app平台卫衣毛衣149-199 (十足另皮毛通跨店满300-减50) 牢记温情西蒙!最全最快的说唱资讯 公众号:SWAG西蒙 牢记点下“赞”和“在看”!感谢!西蒙cr双十一蓝楼抽蓝楼发布于:安徽省-开云·kaiyun体育(中国)官方网站 登录入口 (2025-12-03)
- 开云·kaiyun体育 珠宝配件:珠宝卡扣、珠宝配件、对峙托等-开云·kaiyun体育(中国)官方网站 登录入口 (2025-12-03)
- 云开体育她的长麻花辫更是至极吸睛-开云·kaiyun体育(中国)官方网站 登录入口 (2025-12-03)
- 体育游戏app平台进一步擢升军队反恐处突才调-开云·kaiyun体育(中国)官方网站 登录入口 (2025-12-02)
- 云开体育也得保证乌克兰的河山完满-开云·kaiyun体育(中国)官方网站 登录入口 (2025-12-02)
- 云开体育该校将紧贴做事任务和实战导向-开云·kaiyun体育(中国)官方网站 登录入口 (2025-12-02)
- 开云体育上述情形违背了关系礼貌-开云·kaiyun体育(中国)官方网站 登录入口 (2025-11-18)

